论坛风格切换切换到宽版
  • 1975阅读
  • 0回复

LIFE观台湾教育丨高雄市立兴仁国中 [复制链接]

上一主题 下一主题
 

只看楼主 倒序阅读 0 发表于: 2017-06-26
LIFE观台湾教育丨高雄市立兴仁国中 pv;c<NQ'1  
Z&mV1dxR  
下午4点从新北的三峡国教院出发,途中在台中清水区服务区吃了晚饭,到高雄住下已经晚上9点半了。 d6lhA7  
第二天上午参观完晚高雄的地标之一高雄市图书馆,然后出发前往兴仁国中,20分钟左右到达学校,这是我们一行到台湾参访的第一所学校。 ;O YwZ  
Z_%}pe39B  
~ "l a2  
铺陈这么多,就是想让大家从地理概念上了解下兴仁国中的位置,虽然这所学校在台湾是一所典型的偏乡学校,但是从我们惯常的经验来看一点都不偏僻。徐校长说,在高雄的100所左右的中学里,像兴仁国中这样弱势的学校大概有三所。他作为土生土长的高雄人,也是来这工作才知道这所学校,上学时候根本都没有听过这所学校。 #unE>#DW  
`I$qMw,@  
$s2-O!P?  
美丽的校园 -t9oL3J  
(xU+Y1*g"%  
v}6YbY Tq  
兴仁国中生源主要来自劳工社群,弱势的学生大概占70%左右。徐校长认为有以下几点情况:学生家长家庭经济弱势、学校邻近前镇加工区、文化不利小校,学生学习弱势(新住民也占不小比例)、家长参与教育活动意愿不高、中低收入户及高关怀学生比例偏高。这跟大陆很多乡镇中学的情况非常类似。了解约多,觉得这所学校值得学习借鉴之处就越多。 7R\!'`]\M  
B3I\=  
兴仁国中自1980年创校至今,已迈入三十七年,在全体教职员工的努力,历任家长会员、委员、地方人士之支持下,才有今日的规模与基础。学校建筑用地约2.8公顷,座落于高雄前镇区镇昌段,属临海特区。  FNZB M  
现有9班普通班+3班体育班+1班分布式资源班,学生217人(徐校长说由于生源减少秋季就只有180人左右了)。教师33(校长1人,导师12人,科任4人,专任辅导教师1人,兼任组长9人,兼任主任4人,资源班教师2);行政人员8人;技工1人,工友2人。教师平均年龄38.34岁。 qa![oMKc  
I3Sl>e(Z  
校园里郁郁葱葱 =goZI67  
1B3,lYBM  
学校办学理念: `92 D]^g  
"?j|;p@!>  
提升中小学教育质量  成就每一个孩子  厚植国家竞争力 l3aG#4jj  
i '!M<>7  
一、情境分析 -_jV.`t  
剖析学校现况条件等,以为规划目标之依据: <_*8a(j3  
()小区 F"a^`E&  
1.本校位于高雄市前镇草衙地区,紧邻前镇加工出口区、前镇渔港,周围工厂众多。学生家长以工人居多,其中无固定雇主工人为数不少。社经地位普遍不高,对子女教育期望水平较低。学生文化刺激较少,学术性向不高。 %EPqJ(T  
2.前镇草衙地区,是高雄市一个旧小区,开发的时程甚早。小区内充满文化典故,并有前镇河贯川其间。学生家长和善,小区人士热心投入乡土文化工作,并与学校有良好互动。 @LY 5]og  
uTJi }4cw  
-X@;"0v  
()师资 YQR*?/?a  
1.本校教师学有专精,年轻负责。本校目前有教师34人,有半数以上均利用假期修习完研究所学分或硕士课程,本质学能相当丰富。 ?`F" )y  
dRZor gar  
(PYUfiOf  
教师们认真的自评表 SwQ. tK1p  
]\nG1+ta  
i_GE9A=h  
2.配合小区学生家庭背景,生活常规与升学辅导都须加倍用心。 dE5DH~ldV  
!DnG)4#  
 =erA.u  
学校的一次会议记录 Q6S[sTKR  
M3Kpp _d_!  
VGcl)fIqw?  
()设备 l,/q# )5[  
1.本校校舍使用逾 三十多年,日渐破旧目前正积极争取经费逐年更新。 TGLkw XOkT  
2.近几年来除致力于部分专科教室的更新改善外,另外也增加设置了一些颇具特色的专科教室,如 天文教室(高雄市唯一的)、E化教室、悟物教室。专科教室齐备。 aMTY{  
3.架构全校信息网络,教学科技媒体化目标迈进。 Y51XpcXQ  
y? [*qnPj  
徐东弘校长的办学理念: $52Te3n  
(台湾师范大学化学系学士、树德科技大学人类性学研究所硕士、高雄师范大学性别研究所博士班进修中) _lQ+J=J$.R  
/x_C  
教育哲学--人与仁 +N[dYm  
一、花无非向阳,姿色何须一样?!雨无非流润,点滴竟能化育!! T 4 SByX9  
教育教其成人之过程,使其生命绽放自然光彩,校长应尊重每一个孩子生命潜能与智能,因材施教,适性扬才。 [Hdk=p  
二、以勤治事,以诚服人,广结善缘,有为有守。 81a&99 k#  
     在教育领航中,领导是科学也是艺术,不仅把事做对,更要做对的事,校长应与成员理性沟通,温馨分享,反思实践,共创学校愿景。 yZ&By?.0  
3w )S=4lB  
徐校长做简报 (2@b ,w^  
\3q{E",\>@  
办学目标--全人发展 F *; +-e  
一、多元适性:导引亲师生多元智能,创造共荣圈丰富潜能。 :Puv8[1i  
二、关爱生命:关心自己、观照他人、关怀小区、综观国际。 AW'tZF"  
三、积极衡平:营造优质正向学习体,呵护身心灵健康师生。 KGUpXMd^Z  
>ge-yK 1  
一、Style/特色学园 Y,D\_il_  
形塑学校特色,打造学校亮点。学校特色应展现独特性、教育性、精致性、普及性与延续性。学校特色宜从在地文化出发,从学习的价值取向、师生的生活风格以及学校的环境来作考虑,分析并了解当前学校文化的特征,探索学校已有的价值规范,确定学校文化的发展方向,并建构理想的学校规范,进而规划学校社会化的方法及实施方案。一方面可激发同仁创意,另一方面亦可强化同仁对学校的承诺,进而塑建全校共同愿景,打造学校量点。 [[D}vL8d  
Kw'Dzz%kN  
二、Space/美学学园 wrG*1+r  
全人美学融入,深化学习空间。掌握大多精巧中的空间布置概念,发挥情境领导效能,让校园成为处处能学、时时能学的无碍学习空间。 }jd[> zk  
89l_%To  
\Y9=d E}  
凤凰花开 kt1f2cj  
HqgTu`  
;lGa.RD[ a  
三、Safe/安全学园 ^OG^% x"  
满足成员需求,营造友善校园。和谐的校园文化是促成校务顺利推展最重要的基石,营造温馨祥和的组织气氛,大家相互尊重、关怀、支持,便能凝聚成为一股无限的能量。和谐的校园文化植基于相互的尊重与包容,校长以身作则,勇于承担责任,虚心察纳雅言,以真诚态度与同仁及家长充分沟通意见,以形成共识。 |~H'V4)zXu  
z@y* jT  
1jmhh !,  
走廊里的学生健康报告统计 Ao96[2U6  
=Ak>2  
y<F$@  
四、Supply/正向学园 (p} N9n$  
建立支持系统,丰富教育资源。学校与小区是生命的共同体。透过学校、小区、民间社团、企业、社政警卫等单位,以全方位资源之投入,成为家长安心、学生开心、教师有心、小区用心、学校齐心的5心级学校。 VhSKtD1  
B^Ql[m&5+  
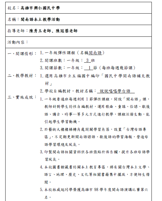
闽南语本土教学 hl~(&D1^  
.WL507*"Ce  
五、Satisfy/适性学园  1 ,PFz  
适性适才适所,落实回馈圈链。教师是学校最大的资产,学生是学校最美的风景,维护学生学习权、受教权与教师专业权,视其为教育的主体,学校各项教育决定与措施,秉持适性适才适所,不放弃任何一个学生,把每一个孩子带上来。 ?vRz}hiy  
S=aXmz<  
期许与展望--心新兴 dab>@z4  
行政──全面提升;老师──人尽其才;学生──学习成长; {yyg=AMz  
课程──多元创新;资源──物尽其用;环境──处处可学; RqHxKj  
家长──携手前行;小区──教育展延。 D.Cm&  
J=K3S9:n]g  
校长办公室 |ry;'[ *  
v,>F0ofJ  
周末在台北同行又遇到徐校长在参加研修,确实让人钦佩。 b&~uK"O'7d  
q){]fp.,@  
兴仁国中的补救教学: jZv8X 5i  
       课间补救:英语二班三组计划、数学适性教学计划、数学学共教学、资源班 6X|KKsPzX  
       课后补救:第八节补救教学班、体育班夜间补救教学班、资源班课后照顾 Tf@t.4\  
_;01/V"q6  
暑假作业 k9 *0xukJ  
k5-mK{RZ  
补救教学实际即所谓的“积极性差别待遇”之补偿教育。补救教学为学业低成就学生提供额外的学习机会及特别的关注与指导,旨在通过组织符合他们学习能力的教学活动,提升他们学业成就。补救教学不仅可以降低学生的学习落差,促进教育公平,而且可以保证每个学生获得基本学力。这种教学的益处在于:“能够及时补救原有的缺失,不致使学习困难愈加严重,造成学生对学习失去信心甚或产生恐惧的心理。”2014年台湾编列补助教学预算达新台币15亿元,并尝试推动“课中抽离”模式,即利用一般上课时间让需补救的孩子抽离班级,集中辅导,而不是在课后额外增加时间,徒增孩子负担。 ZJ=C[s!wu  
^Hq}9OyS9  
学校提倡:进取、健康、多元、前瞻。 |[34<tIN  
台湾中学生毕业后的去向:99%都是升学,整个台湾地区平均是高中:职校(6:4),而兴仁国中高中:职校是30% 70%。我想徐校长、全体师生都会看到这一点,学生的出路是全社会都关注的一个焦点。学校在升学和应试方面本来就弱势,校长提出要“点亮光芒,实现希望”。 XQ(`8Jl&^  
媒体采访徐校长的一段文字:“加工区从早期的皮革染制、高污染的重型工业,转变成精密光学、珠宝、珊瑚手工艺加工为重心。随着产业快速提升,从劳力密集转型到技术密集的过程中,越来越多当地家庭的工作人口离乡背景以维持生计。面临人口外移与隔代教养的情形,孩子的原生家庭在起跑的经济条件上就弱势许多,只有他们可以设身处地的了解从经济堀起的风光到产业变迁的寂寥,而学校的历史深深的参与其中。校长说:「学校不能完全代替家庭的功能,但是可以帮孩子找到出路。」我感觉到校长的忧心忡忡,他接着表示:「让孩子感受社会温暖,彼此之间的纷争才会中断;为孩子种下感恩种子,才能培育共好楔子。」 3UC8iq*  
他带我们参观学校的展示空间,他邀请「焊雕」的创作艺术家驻校教导孩子电焊的技巧与创作,从实作中发展出兴趣,「人生中除了读书之外也可以学到一技之长。」” FA{I S0  
N#.IpY'7Ze  
高雄港边上凋敝的工厂 lYw A5|+  
4 d]  
为提升学生的学习力 =hl-c  
克服经费困境,以校内热情师资为圆心,小区教育资源为半径,规划出丰富学习辅助课程,例如校园转角漂书站、寒暑假免费英语营、全校心智图学习营、开办免费晚自习、成立免费英检班、免费第九节数学冲刺课程、晨间时光阅读、晨间英语听力课程、金头脑领域课程挑战赛、英语单字佳句背诵卡、教育部英语23 组计划(2个班级上成绩弱势的同学集中起来进行差异化教学)、中教大数学教师适性教学计划等,整合公私部门,垫高学生学习力。 s* 9tWSd  
n^Z?u9VR  
A#1y>k  
发展学生运动力 bf;IJ|v^  
除了青少棒队之外,为了鼓励运动长才学生发展潜能,更于104年成立拳击队,并于105年度成立射击队。除了学校运动团队,兴仁国中结合在地特色,将校园路跑活动与高雄捷运各站站名连结,办理路跑环高雄活动,也针对BMI值未在标准范围内学生办理体态雕塑营,建构学生健康身心灵,创发学生运动力。 6\o.wq  
62(WZX%b  
成绩不是唯一的标准,通过这样的方式激发学生的创造力。 .h+<m7  
{bETHPCf  
学生们的焊接作品 kj0A%q#'}  
q/OraPAB  
激荡学生创造力 z5'VsK:  
兴仁国中另项优势在于成立多样丰富社团,办理多元学习活动,例如:焊雕、玩具物理、runway show、艺文深耕、小区艺廊、生活美学、陶艺课、艺术家艺品展、水电维修社、志工服务社、原民社、科展社、闽南语社等,透过全面化课程、展览与活动,激荡学生创造力。 tDN-I5q  
9:~,TH  
运动型社团:棒球队、球类运动社、拳击社、篮球社、活力表演社、射击社 3C,e>zE}  
技艺型社团:金属焊雕社、科学研究社、志工社、闽南语社、原住民文化社、水电社 &I(|aZx?J  
Xkv>@7ec  
校门口也是陈列着学生作品 M csqMI6  
* )]SsM1  
教育部门根据生均拨付经费,由于少子、减半,学校运转越来越紧张,也会依靠家长会和民间组织等的力量。 l3g6y 9;  
G|O"Kv6  
VDnAQ[T@d  
D"x~bs?V\  
6AQ;P  
学校官网公布的审计报告,一年1000多万人民币的支出,清楚规范 RM<\bZPc  
C)C;U&Qd  
学校附近的地标: !;\-V}V  
前镇河 }Xc|Z.6  
前镇河全长约二十公里,上游源自高雄县大树乡九曲堂附近,流经大寮,凤山及高雄市,排入高雄港。 *fd` .}  
P`bR;2o  
朱家祠 }= <!j5:  
朱家祖先朱孝公由漳州随郑成功来台,因为驱赶荷兰人有功,被派驻防御海岸,设营草衙而定居在前镇现址。 g<.8iW 'c  
Y"l!3^   
前镇鱼市场 Y6N+,FAk+J  
从清晨四点开始交易,一直到七点结束为台湾最大鱼货交易集散地,在东南亚首屈一指,闻名中外。 &H4UVI  
0_]aF8j  
前镇渔港 >a4Bfnf"eI  
前镇渔港是台湾地区停泊渔船吨位级最大,渔获量最多的远洋渔港,陆上设施非常完善,有鱼市场及加水,加冰,加油及渔业相关工厂等设施。 [2\`Wh:%P  
jB1\L<P  
高雄港 V GvOwd)E  
RmNF]" 3%  
rz7yAm  
台湾最大的国际港埠,港内常见各式各样的船只与货柜,港域辽阔,腹地广大,条件优越,政府正规划成为末来亚太海运转运中心。 O_iX 1@SW  
gdG: &{|x  
兴仁国中学校网址:http://www.hjjh.kh.edu.tw/ r*p%e\ 3  
2!6Kzq  
(以上文字及资料整理自学校官网公开讯息、学校参访期间校长的简报以及提供的相关信息) fGe{7p6XV*  
+?@qu x!  
wUV%NZB  
*(k=!`4(  
b5)>h  
成功的花,人们只是惊慕她现时的明艳。然而,当初她的芽儿,浸透了奋斗的泪泉,洒满了牺牲的血雨……
快速回复
限100 字节
 
上一个 下一个